MPLS技术
MPLS
MPLS术语介绍:
LSR与MPLS域:
- MPLS域: 一系列连续运行MPLS的网络设备构成了一个MPLS域
- LSR(标签交换路由器): 支持MPLS的路由器,位于MPLS域边缘、连接其他网络设备的LSR称之为LER,区域内部的LSR称之为核心LSR
LSR分类:
- 入站LSR(Ingress LSR):通常是向lP报文中压入MPLS头部并生成MPLS报文的LSR
- 中转LSR(Transit LSR):通常是将MPLs报文进行例如标签置换操作,并将报文继续在MPLS域中转发的LSR
- 出站LSR(Egerss LSR):通常是将MPLS报文中MPLS头部移除,还原为lP报文的LSR
FEC:

FEC分类
- 报文DIP匹配的网络号
- MPLS VPN具有相同下一跳的报文
- 基于DSCP报文
具有相同标签就是同一个FEC(转发等价类)
LSP(标签交换路径):
LSP是标签报文穿越MPLS 网络到达目的地所走的路径
同一个FEC报文通常采用相同的LSP穿越MPLS域,所以对同一个FEC,LSP采用相同标签转发
**MPLS标签 **:

一个标签报文可以包含一个或多个MPLS标签,当S比特位为1时为栈底

标签空间

MPLS标签的处理

MPLS转发概述

LSP建立原则
- 当网络层协议为IP协议时,FEC所对应的路由必须存在于LSR的ip路由表中,否则该FWC的标签转发项无效
- LSR用标签标识指定FEC,所以该FEC的数据被发送至LSR时,必须携带正确的标签,才能被LSR处理

In label:本路由器为路由信息分片的标签,用于发布给其他路由器,作为其他路由器的out label使用
out label:从其他路由器收来的某台路由器的标签,用于标签转发
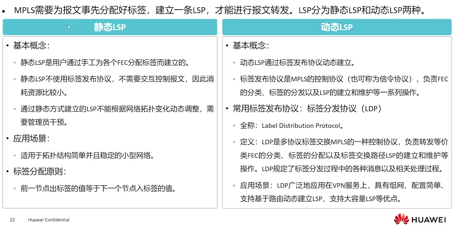
LSP建立方式

静态LSP处理方式
Ingress LSR处理

Transit LSR处理

Egress LSR 处理

MPLS转发概述



本博客所有文章除特别声明外,均采用 CC BY-NC-SA 4.0 许可协议。转载请注明来自 tcmiku的档案库!
评论










.jpg)
